
13 ธ.ค. 2564 – ศ.นพ.ยง ภู่วรวรรณ หัวหน้าศูนย์เชี่ยวชาญเฉพาะทางด้านไวรัสวิทยาคลินิก ภาควิชากุมารเวชศาสตร์ คณะแพทยศาสตร์ จุฬาลงกรณ์มหาวิทยาลัย โพสต์ข้อความผ่านเฟซบุ๊กว่า โควิด 19 สายพันธุ์ โอมิครอน สายพันธุ์ย่อย BA1 และ BA2
การวิวัฒนาการของไวรัส เป็นเรื่องปกติที่ต้องมีการเปลี่ยนแปลง เพื่อความเหมาะสมในสิ่งแวดล้อมต่างๆ
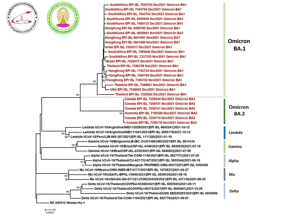
โควิด 19 สายพันธุ์โอมิครอน เริ่มมีการวินิจฉัยตั้งแต่เดือนพฤศจิกายน และมีการพบในประเทศต่างๆ มากกว่า 50 ประเทศ สายพันธุ์ที่พบขณะนี้แยกได้เป็น 2 กลุ่ม คือ BA1 และ BA2 จะสังเกตว่าสายพันธุ์ที่พบในแอฟริกาใต้ และในอีกหลายๆ ประเทศส่วนใหญ่ที่นำเข้า รวมทั้งของประเทศไทย จะเป็นสายพันธุ์ BA1 ส่วนสายพันธุ์ โอมิครอน BA2 พบในออสเตรเลียและแคนาดา การเปลี่ยนแปลงของกรดอะมิโน ในตำแหน่งต่างๆ บนสไปรท์โปรตีน มีความสำคัญแตกต่างกัน โดยเฉพาะการขาดหายไปของกรดอะมิโน ที่จะเกี่ยวข้องกับการวินิจฉัย พบในสายพันธุ์ BA1 การถอดรหัสพันธุกรรมต่อไปเรื่อยๆ ก็จะทราบถึงการเปลี่ยนแปลงต่อไปอีก
ทางศูนย์ไวรัสที่จุฬาฯ ได้ติดตามและเฝ้าระวังอยู่ ข้อมูล ณ ปัจจุบัน แสดงได้ดังรูปทั้งสอง ที่แสดงให้เห็นความแตกต่างของสายพันธุ์ BA1 และ BA2.


ข่าวที่เกี่ยวข้อง
'ผู้ว่า สตง.' ลุยตรวจโครงการลำตะคอง พบสะดุดโควิดงบล่าช้า
นายมณเฑียร เจริญผล ผู้ว่าการตรวจเงินแผ่นดิน พร้อมคณะสำนักงานตรวจเงินแผ่นดิน (สตง.) ส่วนกลาง และจังหวัดฯ ร่วมกันลงพื้นที่ตรวจความคืบหน้าของโครงการพัฒนาและปรับปรุงภูมิทัศน์ลำตะคอง
อาจารย์หมอ เผย 'โรคตับอักเสบเอ' ประเทศไทย จัดอยู่ในกลุ่มระบาดต่ำ
โรคตับอักเสบเอ อาการที่เด่นชัดจะเป็นตัวเหลืองตาเหลือง หรือที่เรียกว่าดีซ่าน หรือไวรัสลงตับ ผู้ป่วยจะมีอาการไข้ในวันแรกแต่ไข้มักจะไม่สูง มีคลื่นไส้อาเจียน ปวดท้อง บางรายอาจจะมีท้องเสียได้
'หมอยง' เตือน 'ไวรัสตับอักเสบเอ' กำลังระบาดอยู่ทางภาคตะวันออก
ศ.นพ.ยง เผยปีนี้เป็นปีที่มีการระบาดของไวรัสตับอักเสบ เอ ค่อนข้างมาก
เตือนรับมือฤดูกาล 'โควิด-19' กำลังจะมาถึงหลังสงกรานต์ เริ่มเดือนพ.ค.-ก.ย. มีอุบัติการณ์สูง
'หมอยง' ศูนย์เชี่ยวชาญเฉพาะทางด้านไวรัสวิทยาคลินิก คณะแพทยศาสตร์ จุฬาลงกรณ์มหาวิทยาลัย โพสต์โควิด 19 สายพันธุ์ใหม่แพร่กระจายเร็ว BA.3.2 ทำไมเรียกชื่อเล่นว่า 'จั๊กจั่น'
'หมอยง' ตีแผ่! ค่าตีพิมพ์แพงลิบลิ่ว เผยแพร่งานวิจัยไทย
ศ.นพ.ยง ภู่วรวรรณ ราชบัณฑิต สำนักวิทยาศาสตร์ และหัวหน้าศูนย์เชี่ยวชาญเฉพาะทางด้านไวรัสวิทยาคลินิก ภาควิชากุมารเวชศาสตร์ คณะแพทยศาสตร์ จุฬาลงกรณ์มหาวิทยาลัย โพสต์ข้อความผ่านเฟซบุ๊กในหัวข้อ
ภาคปชช. ร้อง 'บวรศักดิ์' ชง ก.พ. สอบใหม่ปมปลด 'หมอสุภัทร'
เครือข่าย ขสช. ร้องขอความเป็นธรรม 'บวรศักดิ์' ปมปลด 'หมอสุภัทร' วอน ก.พ. สอบสวนใหม่ กระทุ้งผู้บริหาร สธ. ยืนหยัดเพื่อความถูกต้อง

